本文作者
程世刚
争议解决部丨合伙人
hengshigang@cn.kwm.com
程世刚律师主要执业领域为诉讼、仲裁,尤其擅长处理房地产及建设工程、矿产资源、新能源等领域的纠纷。 程世刚律师承办了多起疑难、复杂、规模较大的诉讼、仲裁案件。 负责案件方案的制定、策划和实施,具有丰富的诉讼、仲裁实务经验。
张笃超
争议解决部丨资深律师

王帅
争议解决部丨律师
前言
我国《合同法》从法律层面确立了建设工程价款优先受偿权制度,随后最高人民法院通过司法解释等方式进一步作出规定,但关于优先受偿权的相关规定对于建设工程的价格目前还比较模糊,而且法理上的看法也不同。 在司法实践中,分包商和承包商往往从施工协议的效力和赔偿对象的角度,对承包商是否有权向分包商主张优先权的问题解读出一轮现实的攻防方式。 甚至,早在建设协议签署之时,双方的博弈就开始了。 如果协议约定承包人放弃法定优先权,该协议是否有效? 这成为双方提起诉讼后新的争议焦点。
本文分析评估了建设工程建设协议无效对建设工程价款优先受偿权的影响、优先受偿权的客体范围、优先受偿权是否预先放弃等问题。赔偿是否有效等问题,以期为涉案法律实践提供参考和参考。 对于本文所讨论的法院案例,以及日益丰富的内容,可以参考《房地产与工程纠纷实务中焦点问题的案例分析》一书中的案例分析文章,即“建设协议的无效优先于建设工程价款。” 赔偿权和优先受偿权的影响可以通过协议放弃——对A房地产公司、B建筑公司、C酒店公司施工协议纠纷案的解释》。
如果建设合同无效,承包商是否仍享有优先受偿建设工程价款的权利?
房地产工程纠纷
一般情况下,我们倾向于认为施工协议无效,承包商在履行施工义务后向法官主张享有优先获得建设工程价款补偿的权利,应得到法院支持。根据协议,工程质量合格。 下面,我们从建设工程价款优先受偿权的概念和性质出发,对这一问题进行详细分析。
建设工程价款优先受偿权的概念
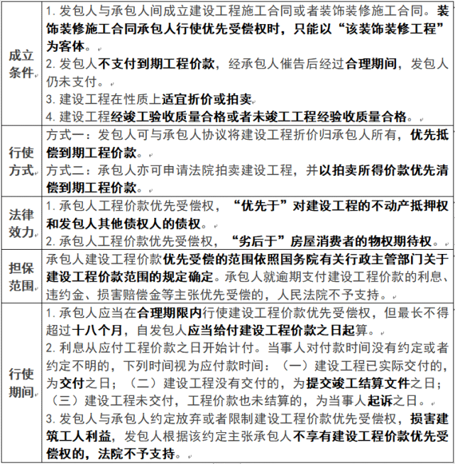
《合同法》第286条规定:“发包人不按照约定支付价款的,承包人可以催告分包人在合理期限内支付价款。分包人逾期不支付的,工程性质不宜溢价或者拍卖的,承包人可以与分包人签订工程溢价合同,也可以申请人民法院依法拍卖该工程。应当按照工程溢价或者拍卖价格优先支付。”
《最高人民法院关于建设工程价款优先受偿权问题的批复》(发释[2002]16号)规定:“一、根据本法第二百八十六条的规定,认定建设工程承包人工程价款相对于抵押贷款和其他债务具有优先权,买受人不享有优先获得工程价款补偿的权利。3、建设工程价款包括承包人应支付的职工薪酬、材料费等实际费用。建设工程,不包括因承包人原因导致分包人违约的情况。 4、建设工程承包人行使优先权的期限为六个月,自建设工程竣工或者竣工之日起计算按照建设工程协议的规定。”
根据上述法律规定,我们理解,建设工程价款优先受偿权,是指建设工程承包人就其建造的部分依法享有建设工程所形成债务的优先权。 该权力属于法定权力,主要根据法律规定而不是当事人的约定而形成。 立法的主要目的是解决劳动者报酬追回问题,具有更加明显的维护劳动者生命权和社会稳定的价值取向。
建设工程价款优先受偿权的性质
我们认为,当建设工程合同无效时,分析承包人是否享有优先获得建设工程价款的权利,首先应讨论该权利的性质。 对于该权力的性质,相关法律规定并未明确规定,法学界关于该权力的性质主要存在三种学说,即留置权说、法定优先权说和优先权说。合法抵押。
对此,梁惠兴院士在《合同法第286条的权力性质及其适用》一文中指出,在考察该条的立法背景和过程时,从设计、起草、讨论、修改、审议审批、建设工程价款的优先偿还权始终是指法定抵押权。 在之前的专家讨论会上,没有人对此表示反对,但在最终的修改中,考虑到法律条文仅规定承包商对建设工程享有合法抵押权,那么法定抵押权的内容和作用是什么? ? 实现仍需修改《担保法》或颁布司法解释。 最好直接规定其内容、效力和实现方式,更有利于法律的适用。 只有这样,才不直接表明该权力是法定抵押权。
因此,我们觉得梁惠兴院士作为一个亲身经历过立法过程的人,他的解释具有很强的权威性和说服力。 因此,建设工程价款优先受偿权本质上可以理解为法定抵押权。
根据建设工程价款优先受偿权的概念和性质,应当认定,施工合同无效时,承包人也享有优先受偿权。
如上所述,建设工程价款优先受偿权作为法定抵押权,是建设工程价款债务的从属权利,是随建设工程价款一起形成的。 因此,只要承包商对其所承建的工程的工程价款负有债务,就应当依法享有优先受偿权。

此外,如果建设协议无效,只要承包商的建设工程质量合格,根据《最高人民法院关于审理建设工程合同纠纷案件适用法律的解释》建设工程(发石[2004]14号)第2号 根据第一条的规定,即“建设协议无效,但建设工程已通过竣工验收,承包人请求按协议支付工程价款的道路施工合同范本,予以支持。” 承包商有权索取工程价款,因而也享有工程价款优先受偿权。
而且,需要说明的是,当施工协议无效、工程质量不合格时,由于承包商无权索取工程价款,因此不具有优先获得赔偿的权利。
建设工程优先补偿权的范围是否包括建设用地使用权和违法建筑?
房地产工程纠纷
建设用地使用权是否属于建设工程价款优先受偿权的客体?
实践中,有观点认为,根据我国房产与土地一体化的原则,建设项目应当与农用地使用权一起拍卖或溢价处置,因此优先获得补偿权应优先于整个处置价格。 对此,我们认为,虽然农用地是建设项目的化学品载体,但承包商并没有对农用地的价值进行任何投入,或者说承包商支付的建筑材料和人工没有兑现。在农业用地和土地上。 耕地使用权。 因此,从立法背景和初衷来看,建设用地使用权处分收益不应作为建设工程价款优先补偿的对象。
据悉,《最高人民法院关于房屋装修工程款是否享有协议法第286条规定的优先受偿权的批复》([2004]民一塔字第14号)规定:“装修工程作为建设工程,可以适用《中华人民共和国合同法》第286条关于优先受偿权的规定,但家装工程的分包人不是建筑物的业主或者承包商与建筑物的业主之间没有协议的除外。享有优先权的承包商只能在建筑物因家庭装修而减少价值的范围内优先获得补偿。” 份额,不享有建设工程价款优先受偿权。
需要注意的是,实践中有一种特殊情况,即农用地“三通一平工程”,其价格可能有资格获得优先补偿。 对此,我们认为,虽然“三通一平工程”的建设单位实际发生了投资和支出,其物化增值对象是农用地而不是建筑物本身,但《合同法》第286条规定, 《法》明确规定属于建设工程。 优先补偿权适用,但“三通一平工程”很难理解为建设工程,即没有各类房屋建筑物及其附属设施,或者配套的线路、管道、设备或各种设施。建筑物已经建成。 因此,该项目不属于建设工程,相应价格依法不享有优先补偿权。
违法建筑是否属于建设工程价款优先受偿权的对象?
实践中,合法的建设工程作为建设工程价款优先受偿权的标的并不存在争议。 此外,实践中对于承包商等主体能否享有违法建筑建设工程价款优先受偿权也存在争议。

一种观点认为,建设工程优先补偿权主要是为了保障劳动者获得劳动报酬的生存权。 只要承包人切实履行了协议义务,无论法律对承包行为、合同效力甚至工程性质作出怎样的负面评价道路施工合同范本,都不会影响其享有优先受偿权。 。
另一种观点认为,主管部门可以强制拆除违法建筑,因此属于不适合溢价或者拍卖性质的建筑,不符合《合同法》第286条关于违法建筑的要求。优先收取建设工程款的权利。 因此,建设工程价款的优先赔偿权不应设立于违法建设之上。
我们认为,违法建筑本身具有一定的特殊性,分析其是否属于建设工程价款优先受偿权的对象,可以从物权准备和行政处理原则两个方面进行分析。 。 根据《物权法》第三十条的规定,“因依法建造、拆除房屋等而促进建设或者消灭产权的,自促进完毕时发生效力”。 因此,我国现行《物权法》将物权预建限制在“合法建筑”范围内,不承认违法建筑上的产权预建。 因此,建设者原本无法取得违法建筑的合法所有权。 而且,违章建筑似乎无法形成与合法所有权相对应的物体,但可以被视为建筑材料的集合体。 建设者依据占有事实,享有违法建筑的占有、使用和收益。
据悉,对于违法建筑,行政机关通常按照以下原则进行处理:一是对于尚能采取整改措施消除对规划实施影响的违法建筑,城乡规划部门可以采取责令停止施工、查封施工现场、责令改正、责令及时取得建设工程规划许可证、罚款、强制拆除等措施; 2、对未采取整改措施消除对规划实施影响的违法建筑,城乡规划主管部门可以责令停止施工、查封施工场地、限期拆除、强制拆除、罚款、没收实物或者违法所得等措施。
为此,根据上述违法建筑的特点,我们认为应当区分违法建筑是否属于建设工程价款优先受偿权的对象。 如果尚有改正的余地,应认定承包商有赔偿的余地。如果没有赔偿的余地,由于建筑商不拥有所有权,该违法建筑的性质是无法处分并通过溢价和变现的财产。价格拍卖,因此不符合行使建设工程价款优先受偿权的条件,不存在建设工程价款是否先行支付的问题。
实践中存在的通过约定形式预先放弃建设工程价款优先补偿权的效力如何认定?
房地产工程纠纷
上述法律、司法解释关于优先受偿建设工程价款权的相关规定颁布后,分包人或者分包人融资的金融机构,为保护自身利益,防止承包商作为工程未竣工时首先支付的还款,开始在相关合同中规定承包商放弃了优先偿还建设工程价款的权利,即在相关合同中规定,虽然工程付款债务的履行期限尚未届满,承包商不再主张享有优先受偿权,或者主张的受偿优先权次于抵押权人,或者次于特定债务人。 在此情况下,如何判断放弃建设工程价款先行受偿权的相关协议的效力,成为司法实践中的难题。
最高人民法院在2015年全国刑事审判工作会议纪要中,总结了目前的两种主流意见:“52、第一种意见:分包商与承包商在建设工程施工协议中约定,承包商应当放弃行使优先受偿权,承包人起诉并抗辩确认上述协议无效的,人民法院在确定先放弃承包人真实意思表示的基础上,不予支持承包人的抗辩。意见二:分包人与承包人签订的建设工程施工协议中约定承包人放弃优先受偿权,承包人起诉并请求确认上述协议无效的,人民法院应支持其诉状。” 但最高人民法院对此并未给出明确意见,司法实践中争议依然存在。
对此,我们认为,建设工程价款优先受偿权不能提前放弃,具体原因如下:第一,建设工程价款优先受偿权是一种法定担保物权,既不能被提前放弃,也不能被提前放弃。由当事人自行在协议中约定,也不能通过当事人的协议、合同任意设定、变更或者消除。 也就是说,建设债权的形成是偶然形成的,具有法律上的一致性和不可分割性。

其次,法律设立了建设工程价款优先获得补偿权,其目的是保护建设工程中承包商和劳动者实现的工程资金,特别是工人的工资。 如果在签订施工协议时允许承包商放弃,很多情况下承包商的利益与劳动者的利益可能并不完全一致,劳动者的权利可能得不到保护。 同时,在分包、转包等情况下,实际施工者的权利也会受到严重损害,影响社会稳定,违背了立法的初衷。
第三,在建设工程实践中,承包商往往处于弱势地位。 如果法律允许承包商放弃这种权力,那么分包商、银行等强大实体就会凭借经济的支配地位迫使承包商一起放弃这种优先权,使这一法律制度失去作用。
综上所述,我们认为,我国《合同法》等相关法律法规虽然确立了建设工程价款优先受偿权制度,但法律规定并没有明确、明确地界定权力性质等重大问题。以及对象的范围。 因此,实践中形成了很多争议。 回到建设工程价款优先受偿权本身的本质,由于它是基于建设主体物化价值而建立的法律制度,主要是为了保护劳动者的利益,因此建设协议的效力应当不妨碍享有优先受偿权。
据悉,只要是建设行为的物化财产价值,除非违法建筑即将被拆除,不适合溢价或拍卖,否则都可以作为建设行为优先补偿的对象。工程造价,不得提前放弃建设工程造价。 正确的。 事实上,施工纠纷的实务比较复杂,我们的观点可能并不准确和完整。 希望能为房地产行业各主体的商业实践提供一些参考和借鉴。
杂项笔记
基于多年代理大量农地、房地产、建设项目的实践经验,结合不断学习、研究和总结,我们重点精心挑选法院审结的或金杜代理的典型案件。伍德马勒森律师事务所。 对纠纷焦点进行深入分析和阐述,编写了《房地产、工程纠纷焦点问题案例解析》一书,已由法律出版社出版。
在此书的基础上,我们在“金杜研究院”开辟了“房地产与工程纠纷”专栏,并逐步发表相关文章,主要包括农地使用权取得纠纷、土地使用权纠纷等。闲置耕地处置、合作开发纠纷、建设协议纠纷、EPC协议纠纷、房屋买卖纠纷、经营性房屋租赁纠纷、房屋执行异议纠纷等。由于篇幅有限,我们推送的文章主要以以下形式呈现分析法律问题而不是阐述案例。 如果您想了解更多案例分析内容,请参阅《房地产与工程纠纷实务焦点问题案例分析》一书。
相关文章
