上海房产税的开征,是上海市民比较关心的事情。由于很多人对上海房产税的征收标准不是很清楚,下面就和小编一起来了解一下2020年上海房产税征收标准吧。顺便说一下上海房产税是怎么计算的,以及上海免征房产税的区域,有兴趣的朋友一起看看吧。
一、上海市房产税征收标准2020
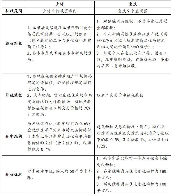
(一)2020年上海市房产税征收对象
1.上海常住家庭在沪新购二套及以上家庭(含新购二手存量房和新建商品房);
2.非上海市居民家庭在沪新购房屋。
(2) 上海市房产税征收标准2020

1、上海市房产税征免点:60平方米/人
2、上海市房地产税征收*:上海市房地产税按应税住房市场交易价格的70%计缴上海房产税计算,适用*0.6%。房屋每平方米市场成交价格低于当地上年度新建商品住宅平均销售价格的2倍(含2倍)的,*暂降为0.4%。
3、上海市房产税征收标准计算公式:上海市应税房屋年应纳税额(元)=新购房屋计税面积(建筑面积)×新购房屋单价(或核定计税价格)×70% ×*。
比如,王先生一家三口有一套100平米的存量房,现在在上海买了一套130平米的新房,单价2万元一平米。缴纳房产税:50*20000*70%*0.6%=4200元。
2、上海房产税是怎么计算的?
1、上海的房产税是怎么计算的?对上海市住户给予人均60平方米的免税住房面积(指房屋建筑面积)减免。本户合计住房面积为常住户新购住房面积与其他住房面积之和。
2、根据上海市统计局*公布的数据,房产应税房价低于28426元/平方米的,房产税税率下调至0.4%,房产税税率为0.6 % 如果价格超过这个价格。

3. 上海房产税*实行0.4%至0.6%的差别*。上海市房产税*适用税率暂定为0.6%,但应税住房每平方米市场成交价格低于上一年度本市新建商品房销售均价2倍(含2倍)的年上海房产税计算,*可暂时降至0.4%;
4、上海市房产税计算公式为:应纳税额=计税面积*新房购置单价*70%**
三、上海市免征房产税的区域

1、从上海市现行房产税政策法规来看,上海市房产税免征面积为60平方米,人均住房面积不足60平方米的,暂免征收房产税;
2.上海市家庭有或无成年子女同住的,经核实后可纳入免税住房面积;对有其他特殊情况的家庭,免税住房面积计算办法另行制定。
3、上海市居民家庭购买新房后一年内出售原*房屋的,可退还新购房计征的房产税。
4、上海常住家庭子女成年后,因结婚等需要*购置新房,且该房屋属于成年子女家庭*的,暂免征收房产税。
5.持有上海市居住证并在上海市工作、生活的,按照国家和上海市有关规定引进的高层次人才、重点行业急需紧缺人才,在上海市新购房,以及房子属于一个家庭*的房子 是的,暂时免征房产税。
6、持有上海市居住证3年以上并在上海市居住、工作的购房者,在上海市购买新房且房屋属于家庭的,暂免征收房产税*;持有上海市居住证但在上海市居住、工作不足3年的购房者,上述房屋按本办法的规定计征。被退还。
七、其他需要减税或者免税的住房,由上海市人民政府规定。
以上就是关于2020年上海市房产税征收标准、上海市房产税如何计算、上海市房产税免征区域等内容。希望对大家有所帮助!
